AAAA级景区读“双高”校
首 页
学校概况
学校简介
院系设置
现任领导
历史沿革
校园风景
校训校歌
党的建设
党章党规
党风廉政
党员教育
党员风采
乡村振兴
党建动态
思政工作
廉洁文化
教学科研
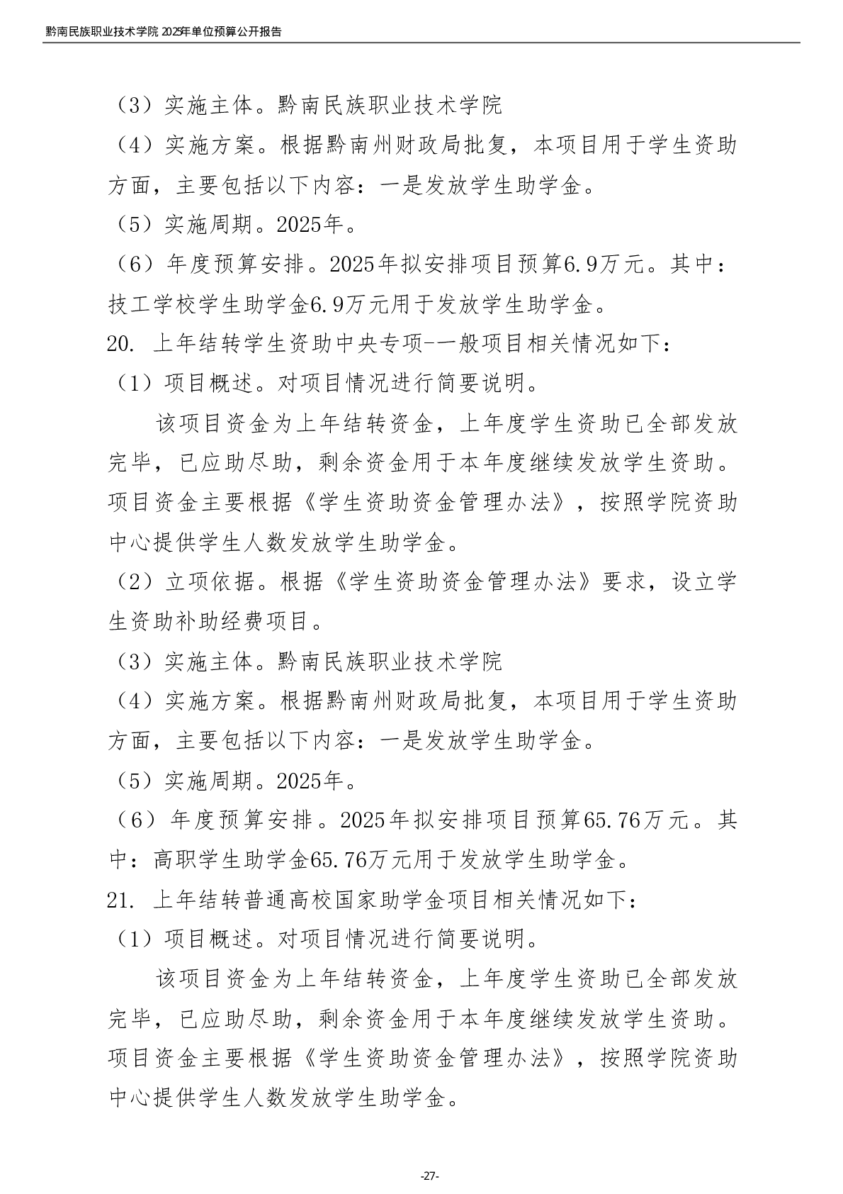
教育教学
科学研究
招生就业
招生信息网
就业信息网
政务公开
信息公开
规章制度
工作计划
2024德国欧洲杯24支球队
2024德国欧洲杯半决赛分组
应急管理
合作交流
国际交流
国内交流
校园文化
2024德国欧洲杯比分
两种精神
先进人物
典型事迹
优秀成果
经费管理
首页
/
政务公开
/
2024德国欧洲杯半决赛分组
/ 正文
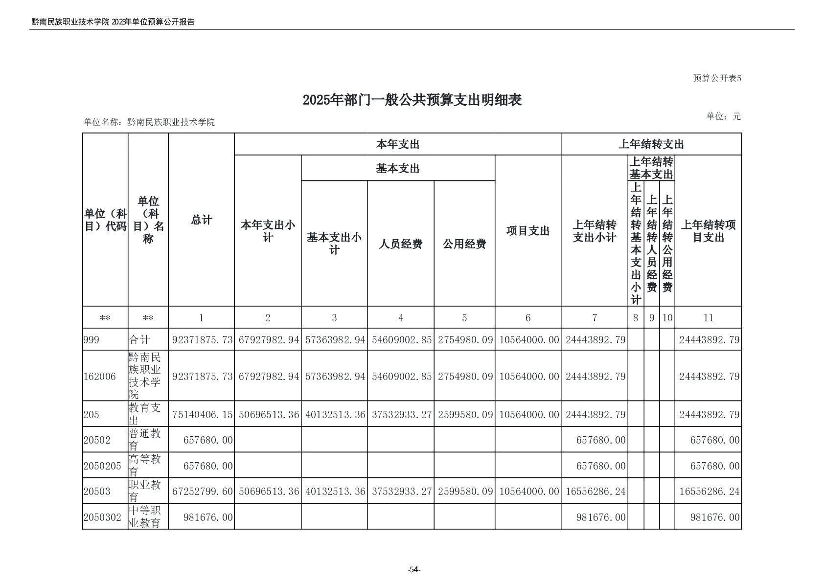
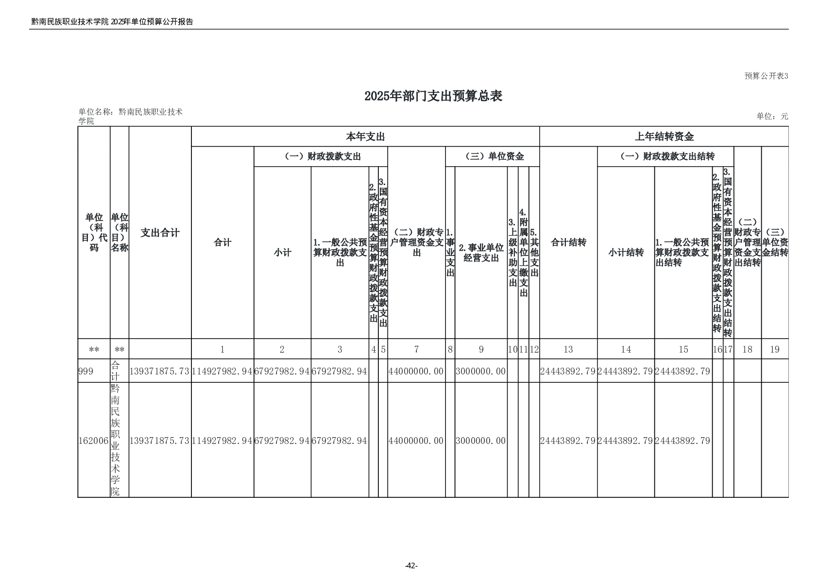
黔南民族职业技术学院2025年部门预算及“三公”经费预算公开说明
发布人:黔南民族职业技术学院
时间:2025-02-10
点击:
14
来源:
操作>>
2024德国欧洲杯半决赛分组
关闭页面
map